联系方式:13812248869
邮箱:CJun1991124@gmail.com
地址:江苏省宜兴市和桥镇工业园区


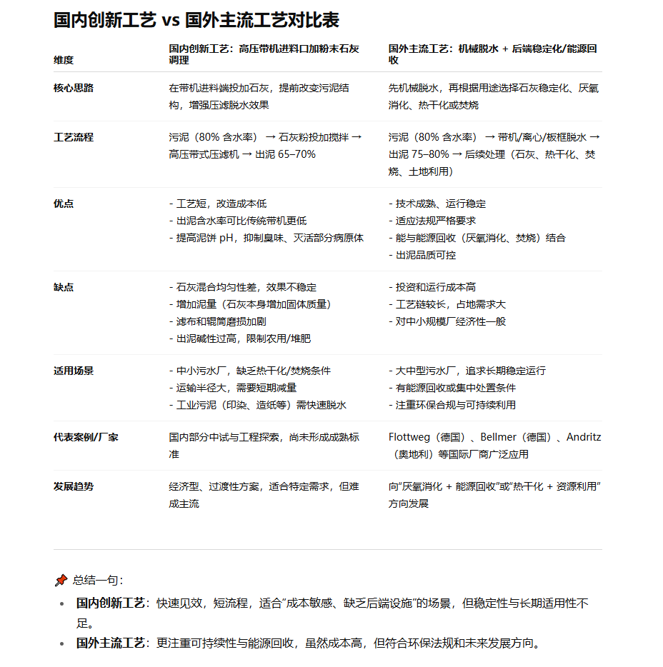
根据上图细致分析:
1.粉末石灰的投加与混合问题
• 均匀性难保证:带机进料口泥浆流量大,停留时间短,粉末石灰很难在有限时间内与泥充分均匀反应。
• 局部过量/不足:投加不均会导致有的泥块过硬,带机受力不均,增加布带磨损。
2. 带机运行稳定性
• 泥饼变硬:石灰遇水反应放热并生成 Ca(OH)₂,短时间内硬化,带机压榨区可能出现“结块”,使布带张力异常。
• 磨损加剧:含粉料颗粒的泥浆进入高压带机,容易造成滤布、辊筒表面磨损,缩短寿命。
3. 效果提升 vs 能耗对比
• 石灰对含水率降低有限:理论上,石灰能改善泥结构、释放毛细水,但降水率的极限仍在 60% 左右,无法替代后续热干化。
• 增加干泥量:石灰本身增加干固质量,虽然泥饼“更干”,但实际运输量可能反而变大(吨干泥/吨水泥比)。
4. 国外为什么很少这样做
• 工艺路线传统成熟:国外常见的是
• 机械脱水 →(必要时)石灰稳定化/调理 → 运输或利用,
• 或者 机械脱水 + 热干化,避免在带机前端投加粉料。
• 环保法规严格:石灰粉尘管理、投加量控制、泥饼 pH(过高会限制农用或堆肥利用)都是合规风险。
• 经济性考量:石灰消耗量大,运营成本高,运输费用未必下降,国外倾向于能量回收(厌氧消化 + 沼气 → 热干化/焚烧)。
• 国内创新工艺:快速见效,短流程,适合成本敏感、缺乏后端设施的场景,但稳定性与长期适用性不足。
• 国外主流工艺:更注重可持续性与能源回收,虽然成本高,但符合环保法规和未来发展方向。
